一、《建筑與市政工程防水通用規范》GB55030-2022是強制執行的,里面的每一條都是強制執行 。
1、2.0.2里面第一條規定:地下工程防水設計工作年限不應低于工程結構設計工作年限。那結構設計工作年限是多少?
根據國家標準GB55001-2021《工程結構通用規范》2.2.2-1的規定:普通建筑和房屋是50年,特別重要的建筑結構是100年。也就是說地下工程防水設計年限至少是50年,長則100年!
地下工程防水設計年限如何達到50年或者100年?強條給出了這樣的防水構造 。
一級防水:防水混凝土+2道外防水層。2道外防水層,其中一道必須是涂料或卷材。
2、3.1.1條規定:防水材料的耐久性應與工程防水設計工作年限相適應。
也就是說防水混凝土和2道外設防水層(卷材或涂料或水泥基類防水層的材料壽命要達到50年或100年。
市場上目前有外設防水層(卷材、涂料、搭接膠,粘結劑、水泥基涂層)可以達到50年或100年的壽命嗎?顯然如果只靠2道外設防水層來達到50年或100年的防水設計壽命是做不到的。
所以,本次強條有史以來把防水混凝土作為一道防水層。
3、在3.2.2和3.2.3條及3.2.1條文解釋里面對防水混凝土做出了相關的要求。
4、3.2.1條和條文解釋里面規定防水混凝土要具有 抗滲,抗開裂 ,除滿足結 構荷載 和耐久性 要求外,還需具有良好的流動性,黏聚性和保水性。
先說抗滲等級,首先抗滲等級是非常容易做到的,為什么?因為抗滲等級的測試和判定是在一個標準的養護環境條件下進行,而且被測試的試塊是一個很小的試塊(上表面直徑175mm,下表面直徑185mm,高度150mm),在這樣的前提下,該試塊很容易做到較高的抗滲等級。但是,我們真正的施工現場環境條件和實驗室一樣嗎?實驗室的抗滲試塊測試方式并沒有去模擬現場真實的施工及工程實際情況。比如:混凝土如果和易性不好,容易出現蜂窩、孔洞、麻面,這個有模擬嗎?沒有。比如混凝土會受到地基約束變形開裂,混凝土構件之間存在的體積約束變形開裂,溫度變化等這個有模擬嗎?沒有。在實驗室里測試的抗滲等級都能滿足設計要求,為什么澆筑出來的混凝土幾乎都滲漏?說明滿足抗滲等級≠不漏。
再說,滿足荷載要求,說白了就是抗壓強度,比如C45,28天混凝土抗壓強度達到45兆帕以上就是合格,這個非常容易做到的事情,實際情況是很多工程為了趕工期和提高模板周轉率,可能14天都已經達到了設計強度。混凝土越早強越容易開裂,但是目前對混凝土的檢測要求也只是停留在抗壓強度和抗滲等級上而已。只要強度達到,基本上就萬事大吉了。
鐵路行業標準早就給出了檢測標準,C35-C45之間的混凝土壽命達到100年電通量在1200庫倫以下,壽命60年電通量在1500庫倫以下,壽命30年電通量要2000庫倫以下。
最后說說混凝土和易性的事。混凝土和易性不好,混凝土質量鐵定好不了。如何保證和改善混凝土和易性,這個特別容易,先取出基準混凝土測試塌落度及1、2小時塌損在混凝然后再在罐車加入外加劑產品,罐車轉動5-10分鐘后取出來測試塌落度及1、2小時塌損進行對比就可以了。
3.2.2條明確要求防水混凝土必須采取減少開裂的技術措施,在條文解釋里面說到,解決開裂的技術措施包括傳統的(比如:調整優化結構配筋、加強振搗養護等)
新技術(比如使用外加劑減少內外溫差等)。
大家很清楚,傳統的抗開裂措施在市場上用了這么多年,效果并不佳,究其原因無外乎要么方式不可控要么材料作用不大,比如調整優化配筋到一定程度后還再怎么調整?加強振搗養護,怎么確保100%做到養護到位振搗到位?在落地操作層面幾乎是做不到的。但使用有效的外加劑,特別是水性,在攪拌站按計量加入,則可以做到計量準確,避免了人為因素的不可控性。
5、4.1.6條規定地勘報告里面有受中等及以上腐蝕介質的地下工程應采用耐侵蝕性防水混凝土。
二、綜上所述,要想達到防水設計壽命與結構同步,光靠二道外防水層是做不到,必須從防水混凝土上著手設計。 強條里對混凝土做出了要求,也就是4抗2性(抗壓、抗滲、抗裂、抗腐蝕、和易性、耐久性)。
論證依據:根據強條總則1.0.3條:新材料新技術可以通過專家論證后使用,剛性防水可以單獨使用。
防水強條起草人肖緒文院士說鼓勵新產品,新技術,剛性防水可以通過專家論證后使用;工程實踐也證明沒用柔性防水也可以。
1).長沙高鐵站使用純結構自防水系統,成本節省40%,防水壽命與結構同壽命--->
點擊了解更多
長沙高西站產業新城一期工程項總投資 約 59.27 億元,,地下室混凝土方量2.06萬方。該地下防水要求極高,考慮到外防水容易失效且施工周期長,后期難于維修,擬采用KELO純結構自防水系統,通過咨詢專家,完善防水方案,最終達到降本增效的目的。 為主業主節省40%的成本。
長沙高西站產業新城一期工程PPP項目地下室防水論證
2).海口市江東新區的春暉園A04、A08 地塊項目
春暉園A04、A08 地塊項目占地面積約 3.2 萬平方米,總建筑面積約 14 萬平方米。該項目地下室防水,原本使用卷材防水的設計由于海南三高兩低獨特氣候條件很難滿足施工條件,后改為剛性防水方案,為業主節省30%成本。
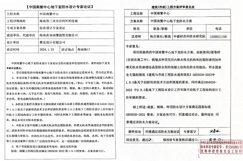
中國南繁中心項目位于三亞崖州灣科技城內,總占地面積 40.41,總建筑面積約 18.4 萬平方米,總投資約 15.9 億元。
該項目采用傳統卷材方案已在施工中,業主為節省工期、節約成本,保證質量。地下室外墻回填土時容易造成
卷材下滑、破損,施工空間小難度大,卷材鋪貼要求含水率小于等于9%,幾乎達不到,海南氣候高溫、高濕、高鹽、高腐性、高地下水位,多雨、多臺風,更合適做結構自防水。
經專家論證后改為剛性防水方案。
4).宜昌市的葛洲壩片區城市更新項目望洲家園、枝江中央上城項目
中央上城項目為60萬方地標綜合體,總建筑面積158785.22平方米。由于地處特殊環境,南距長江2000米,地下水類型為上層滯水和孔隙潛水(強透水),屬于微腐蝕性地質,對防水要求極高,希望降本增效的同時能夠提升防水的質量。改為
科洛結構自防水創新性的技術方法和措施,并獲得當地住建部好評,主要邀請科洛防水參加9月14日《2024年湖北省房屋市政工程“質量月”宜昌市主會場活動啟動儀式暨質量現場觀摩會》。為項目的順利進行提供了有力保障。
葛洲壩片區城市更新項目、枝江中央上城項目論證
珠海頤陽玖熙國際康養社區項目總投資約 10 億元,建筑面積約 10 萬平方米。該項目防水混凝土抗滲等級最低等級為
P8,防水混凝土最小厚度不低于 250mm。設計滿足 2.0.2條地下工程防水設計工作年限不應低于工程結構設計工作年限的要求。改為科洛結構自防水滿足客戶跟降本增效的同時符合范《建筑與市政工程防水通用規范》GB 55030-2022,其中 1.0.3 條關于創新性的技術方法和措施的要求。
中國稀土集團總部及科創中心項目作為首個在蓉江新區落地的央企總部項目,助力贛州市經濟社會高質量發展具有重要意義。總投資 12.16 億元,占地面積 199.3 畝,總建筑面積約 10.7 萬平方米。
該項目地下室防水工程設計采用“混凝土內摻科洛水性無機納米滲透結晶型防水材料+外噴DPS-KL373無機水性滲透結晶型防水材料”,其中種植頂板防水設計采用“混凝土內摻科洛水性無機納米滲透結晶型防水材料+外噴DPS-KL373無機水性滲透結晶型防水材料+耐根穿刺防水材料”方案,符合《建筑與市政工程防水通用規范》GB 55030-2022中1.0.3條關于創新性的技術方法、措施及2.0.2條地下工程防水設計工作年限不應低于工程結構設計工作年限的要求。
真正做到防水與結構同壽命,節省工期,幫助業主降本增效同時還還提升了建筑的品質。
\
2,混凝土內摻科洛抗裂劑+二道外防水